云端云考通是一款专为智能手机、电脑等终端设计的专业考试平台。用户在完成线下学习课程后,可登录云端云考通进行自主考试。登录后考生可查看当天的考试信息。考试过程中我们采用了悬浮窗实时录屏技术,记录考生的考试情况,以防止作弊行为,从而最大限度地保证了考试的公平公正性。
软件特点
云端云考通具有以下特点:
易用性:操作简单,界面友好,易于上手。
实时监控:悬浮窗实时录屏技术,确保考试的公平公正。
数据分析:提供考试数据分析,帮助考生了解自身学习情况。
安全可靠:采用加密技术,保护用户隐私。
如何使用
下载安装:在手机应用商店或官网下载安装云端云考通。
注册登录:使用手机号或邮箱注册账号,并登录。
选择课程:在课程列表中选择您要学习的课程。
开始学习:点击课程开始学习,完成学习后可进行考试。
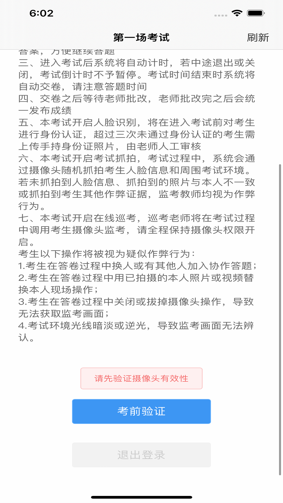
查看考试:登录后,在“考试”页面查看当天的考试信息。
开始考试:点击“开始考试”,进入考试界面。
考试过程:考试过程中,悬浮窗实时录屏,记录考试情况。
查看成绩:考试结束后,可在“成绩”页面查看考试成绩。
云端云考通助您轻松备考,取得优异成绩!




会计云课堂
讯飞AI学
掌门1对1辅导
奇奇学
注册安全工程师百分题库
小学宝
我爱写字
学宝
2K公布免费第三人称英雄射击游戏《Ethos计划》
考试啦,《葫芦娃2》带来原动画细节小考卷(4)
王国两位君主北欧之地隐士有什么用
我的世界种子怎么种植方法
崩坏学园2怎么注销崩坏怎么注销账号
不止《生化危机》外媒精选30款恐怖佳作
王国两位君主北欧之地雷神之锤解锁顺序
梦幻西游梦玲珑穿什么
功夫熊猫阿宝邀你切磋,《蛋仔派对》联动KouKouLove第二弹开启
终结之王SF《街头篮球》提升胜率之失误控制